本网讯 1月13日,安徽省市场监督管理局官网发布公告,组织抽检炒货食品及坚果制品、调味品、保健食品、水果制品等4类食品335批次样品。根据食品安全国家标准、产品明示标准和质量要求检验和判定,其中抽样检验项目合格样品331批次、不合格样品4批次(见附件),不合格样品涉及质量指标、质量指标与标签不符等问题。
现将不合格食品具体情况通告如下:
一、质量指标问题
(一)黄山市天润发商贸有限公司销售的、标称合肥雄力食品有限公司生产的酱香花生,过氧化值(以脂肪计)不符合食品安全国家标准。检验机构为安徽省食品药品检验研究院。
(二)黄山市天冠商贸有限公司销售的、标称湖北汉川世宏食品有限公司生产的蒜香青豆,酸价(以脂肪计)不符合食品安全国家标准。检验机构为安徽省食品药品检验研究院。
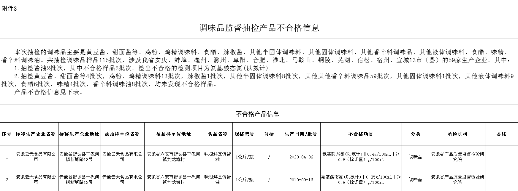
二、质量指标与标签不符问题
(一)标称安徽云天食品有限公司生产的味极鲜烹调酱油(生产日期:2020/4/6),氨基酸态氮(以氮计)不符合产品明示标准和质量。检验机构为安徽省产品质量监督检验研究院。
(二)标称安徽云天食品有限公司生产的味极鲜烹调酱油(生产日期:2019/9/16),氨基酸态氮(以氮计)不符合产品明示标准和质量。检验机构为安徽省产品质量监督检验研究院。
特此通告。


部分不合格项目的小知识:
一、过氧化值
本次抽检有1批次炒货食品及坚果制品过氧化值不符合食品安全国家标准规定。过氧化值主要反映食品中油脂是否氧化变质。随着油脂氧化,过氧化值会逐步升高。过氧化值超标的原因,可能是产品用油已经变质,或者产品在储存过程中环境条件控制不当,导致油脂酸败;也可能是原料中的脂肪已经氧化,原料储存不当,未采取有效的抗氧化措施,使得终产品油脂氧化。
二、酸价
本次抽检有1批次炒货食品及坚果制品酸价不符合食品安全国家标准规定。酸价主要反映食品中的油脂酸败的程度。油脂酸败产生的醛酮类化合物长期摄入会对健康有一定影响,但一般情况下,消费者在使用过程中可以明显辨别出其有哈喇等异味,需避免食用。造成酸价不合格的主要原因有:原料采购上把关不严,如原料水分过高,会加速油脂的酸败;生产工艺不达标,如植物油精炼不到位或未精炼;产品储藏条件不当,特别是在夏季,受气候环境影响因素更大,易导致食品中脂肪的氧化酸败。
三、氨基酸态氮
本次抽检有2批次调味品氨基酸态氮不符合产品明示标准和质量要求。氨基酸态氮是酱油的特征性品质指标之一,含量越高,酱油的质量越好,鲜味越浓。氨基酸态氮不合格,主要影响的是酱油产品的风味。该指标之所以不达标,可能为工艺方面控制不严,原料配比不合适,蛋白质原料配比过低,缺乏氨基酸的水解源,导致发酵后的酱油产品氨基酸态氮不达标。